Содержание:
Будь то что-то важное, например, семья или работа, или что-то более простое, например, полоса неудач вашей любимой спортивной команды, кажется, что всегда есть на что жаловаться. Жалобы могут помочь вам почувствовать себя лучше на одну или две минуты, но чего они на самом деле достигают?
Жалобы могут помочь вам почувствовать себя лучше на одну или две минуты, но чего они на самом деле достигают?
Во всяком случае, жалобы на проблему только добавляют к этому. Сосредоточение внимания на своих жалобах редко, если вообще когда-либо, меняет исход проблемы и превращает ее в большую потерю времени и энергии.
Вот мысль: Вместо того, чтобы тратить энергию, жалуясь на то или иное, почему бы не использовать эту энергию, чтобы оставаться положительным? 5 Изменение привычных блок-схем, которые вы можете создать за несколько минут Знаете ли вы, что вы можете использовать блок-схемы и интеллектуальные карты для создания или устранения привычек в своей жизни? Давайте попробуем пять ярких наглядных примеров, чтобы установить пять здоровых целей в нашей жизни. Прочитайте больше и выразите некоторую благодарность 5 лучших приложений журнала благодарности для пользователей iPhone Хранение журнала благодарности может иметь много преимуществ! Вот лучшие приложения журнала благодарности для iPhone и iPad. Читать далее ? Это не только поможет вам чувствовать себя лучше, чем когда-либо жаловаться, но также может оказать положительное влияние на окружающих.
Это легче сказать, чем сделать, конечно, особенно в самый разгар. Вот 10 инструментов, которые помогут вам оставаться добрыми и позитивными и избавят вас от бессмысленной привычки жаловаться.
Как образуется гроза
Причины возникновения грозы связаны с конвекцией. Физика называет конвекцией процесс теплообмена между струями и потоками вещества. Существует несколько ситуаций их появления:
- Неравномерное нагревание пограничного воздушного слоя. Конвекция возникает над водоемом и землей.
- Вытеснение тепла холодными воздушными массами.
- Поднимающийся воздух в горной местности.
В целом грозы возникают в результате быстрого восходящего движения теплого воздуха на высоте, где образуется озон. При движении вверх воздух охлаждается и конденсируется. В результате образовывается кучеряво-дождевое облако. Такие облака формируются на высоте несколько десятков километров. Затем водяной пар конденсируется в капли воды или льда. Давление внутри тучи снижается. Выпадающие из облака капли пересекаются друг с другом, увеличиваясь в размере. Падающие капли создают своим движением поток, тянущий следом внутриоблачный холодный воздух, вызывая сильный ветер обычно сопровождающий грозы.
Редкий вид явления – снеговая гроза
Чем опасна гроза
Грозы обладают мощными поражающими факторами. Они:
- вызывают пожары;
- нарушают передачу радиосигналов;
- разрушают навигационную систему летящих самолетов, даже уничтожают воздушные суда;
- наносят увечья живым существам (при прямом попадании приводят к смерти).
Достигнувший земной поверхности разряд образует смертельно опасную ударную волну. Последствиями удара молнии в человека или животное могут быть жуткие травмы и ожоги, контузии, смертельный исход. При прямом поражении разрядом случаи выживания крайне редки. Когда расстояние до канала составляет около полуметра, некрепкие постройки разрушаются, человек серьезно травмируется. С расстояния 5 м возможно выбивание оконных стекол, оглушение человека.
Отличие грозы от молнии в плане опасности состоит в том, что гроза, как явление, включает в себя не только гром и молнию, но и обильные осадки. Ливни бывают настолько сильными, что вызывают наводнение. А град способен нанести увечья человеку, повредить урожай и некрепкие конструкции.
Эксперимент с теорией цвета
Некоторые исследования показали, что синий свет, излучаемый устройствами, заставляет вас бодрствовать, подавляя уровень мелатонина. Именно поэтому существует множество приложений и ночных режимов, которые стремятся отрезать спектр синего света от вашего экрана. Flux запустил эту тенденцию на Mac. Использование F.lux для лучшего сна после ночной работы на компьютере. Если вы внимательно посмотрите, на большинстве ЖК-мониторов есть кнопка для автоматического изменения атрибутов экрана, чтобы настроить типы просматриваемых носителей. , Читать далее ; как только солнце садится, оно дает вашему экрану оранжево-желтый оттенок. Теперь вы найдете множество утилит, которые выполняют те же 4 способа предотвращения напряжения глаз, связанного с компьютером, без потери производительности. Много ли времени вы проводите перед экраном компьютера? Если вы это сделаете, вы, вероятно, знакомы с неизбежным напряжением глаз, которое идет с ним. Головные боли, жжение в глазах, зуд и просто усталость … Подробнее для Windows, только для вашего браузера или Android.
Но в Японии также есть железнодорожные станции, которые освещают платформу синим светом, что оказывает успокаивающее воздействие на пассажиров и предотвращает самоубийства — и это действительно очень хорошо работает. Успокоение также должно быть полезно для сна, не так ли?
Затем есть теория освещения сцены, которая гласит, что синий цвет используется для передачи лунного света, холода, спокойствия или безмятежности в театральных представлениях. Что еще нам говорит сценическое освещение?
- красный: гнев, страх, ревность, зло
- желтый: яркий или счастливый
- оранжевый: пробуждение, интимное, теплое
- Пурпурный: королевская, веселая, игривая
- зеленый: природа, рост, исцеление, деньги
Приключенческие ночные совы скажут, что красный свет наименее вреден для ваших глаз, поэтому они используют красные фильтры на фонариках для поддержания оптимального зрения. Поэтому вы можете попробовать изменить правила ночного освещения, активированные движением, на красный цвет. Эта идея может быть мифом, хотя простое снижение интенсивности света, вероятно, так же хорошо.
Если вы разрабатываете с учетом цветных осветительных приборов, вы также захотите ознакомиться с теориями, такими как бесплатные цвета и гармонии. Как выучить теорию цвета менее чем за час Базовые знания теории цвета могут означать разницу между » любительский «эстетический» и «профессиональный» — и это действительно не займет много времени, чтобы учиться. Читать далее .
Дело в том, что есть нет правильного ответа на это, и мы, вероятно, все реагируем по-разному в зависимости от нашего психологического профиля и культурного воспитаниятак что вы должны экспериментировать, чтобы найти то, что работает для вас. Мое собственное мнение, если вам все равно: смотреть телевизор или использовать компьютер прямо перед сном — глупо, независимо от того, какой свет он излучает. Чтение на моем телефоне или iPad с использованием белого текста на черном фоне — верный способ заснуть в течение получаса.
К счастью, цветное светодиодное освещение позволит вам экспериментировать с легкостью. Установите одну лампочку RGB в своей спальне в качестве ночника, опробуйте различные цвета и посмотрите, что позволит вам быстрее расслабиться и уснуть. Можно даже подключить гаджет или приложение для отслеживания сна. Может ли приложение действительно помочь вам лучше спать? Я всегда был немного экспериментатором сна, большую часть своей жизни вел дотошный дневник сна и учился как можно больше спать во время сна. Есть … Подробнее, если вы хотите быть по-настоящему научным.
Шаг 4: время для кода

Теперь пришло время немного кодировать. Используйте для этого программу IDE. теперь код для этой лампы довольно прост, но может потребоваться некоторая настройка в зависимости от типа датчика, который вы используете. Мой звуковой датчик был очень чувствительным и сделал так, что он мог получить только около 3 различных значений звука. Самый высокий — 1023. Настройте код на свой собственный датчик звука. Совет для определения значений звука ваших датчиков: откройте программное обеспечение IDE и на верхней панели найдите опцию монитора последовательного порта. Откройте это окно во время воспроизведения музыки рядом со звуковым датчиком, и вы должны найти свои значения.
——————————————————————————————————————————————————
int DA = A0; int sensorVal = 0;
void setup () {
pinMode (2, ВЫХОД);
pinMode (3, ВЫХОД);
pinMode (4, ВЫХОД);
pinMode (5, ВЫХОД);
pinMode (6, ВЫХОД);
pinMode (7, ВЫХОД);
pinMode (8, ВЫХОД);
pinMode (9, ВЫХОД);
pinMode (10, ВЫХОД);
pinMode (11, ВЫХОД);
pinMode (12, ВЫХОД);
pinMode (13, ВЫХОД);
Serial.begin (9600);
}
void loop () {
{Serial.println (digitalRead (DA));
sensorVal = analogRead (DA);
Serial.print (sensorVal);
}
//КРАСНЫЙ
if (sensorVal> = 40) {
digitalWrite (13, ВЫСОКИЙ); }
еще{
digitalWrite (13, LOW); }
if (sensorVal> = 40) {
digitalWrite (2, ВЫСОКИЙ); }
еще{
digitalWrite (2, LOW); }
if (sensorVal> = 40) {
digitalWrite (3, ВЫСОКИЙ);}
еще{
digitalWrite (3, LOW); }
if (sensorVal> = 40) {
digitalWrite (4, ВЫСОКИЙ)}
еще{
digitalWrite (4, LOW); }
//ЖЕЛТЫЙ
if (sensorVal> = 510) {
digitalWrite (5, ВЫСОКИЙ);}
else {digitalWrite (5, LOW); }
if (sensorVal> = 510) {
digitalWrite (6, ВЫСОКИЙ); }
еще{
digitalWrite (6, LOW); }
if (sensorVal> = 510) {
digitalWrite (7, ВЫСОКИЙ);}
еще{
digitalWrite (7, LOW); }
if (sensorVal> = 510) {
digitalWrite (8, ВЫСОКИЙ); }
еще{
digitalWrite (8, LOW); }
//СИНИЙ
if (sensorVal> = 1023) {
digitalWrite (9, ВЫСОКИЙ); }
еще{
digitalWrite (9, LOW); }
if (sensorVal> = 1023) {
digitalWrite (10, ВЫСОКИЙ); }
еще{
digitalWrite (10, НИЗКИЙ); }
if (sensorVal> = 1023) {
digitalWrite (11, ВЫСОКИЙ); }
еще{
digitalWrite (11, LOW); }
if (sensorVal> = 1023) {
digitalWrite (12, ВЫСОКИЙ); }
еще{
digitalWrite (12, LOW); }
}
——————————————————————————————————————————————————
Загрузите код, и индикаторы должны реагировать на все входящие звуки, поступающие через датчик. В противном случае, если индикаторы слабо или слишком сильно реагируют, отрегулируйте винт чувствительности на звуковом датчике.
Молнии в народных поверьях
Подобных поверий много и перечислять все нет смысла. Остановимся только на нескольких, самых интересных и более менее подтвержденных.
Про коров и вероятность погибнуть рядом с ними я уже говорил выше. Но этому есть научное и статистическое объяснение, а тому, что в средние века молнии прогоняли колоколами, есть только религиозное. Считалось, что колокола изгоняют злых духов, а гром и молния были проявлением дьявольских сил. Именно поэтому во время грозы старались звонить во все колокола, которые только были в деревне или городе. Это приводило к тому, что жертвами часто становились звонари, так как церкви и храмы всегда были самыми высоким зданиями в округе. Возможно, им бы помог лавровый лист, но в его защитные свойства от молний верили только британцы.
Молния помогала зарождаться жемчугу. По крайней мере в это верили древние греки, считая, что его появление становится следствием удара молнии в поверхность моря. А ацтеки считали, что молния помогает душам умерших проще пройти в глубины земли. Они думали, что она расщепляет землю, сопровождая мертвых в их нелегком пути.
Почему сначала молния, а потом гром
В большинстве случаев вначале люди наблюдают вспышку молнии, а затем слышат раскаты грома. Причина кроется в огромных размерах молнии и расстоянии. Звуковой волне требуется время, чтобы дойти до ушей наблюдателя. Скорость звука – 300-360 метров. Зная скорость можно узнать расстояние до молнии.
Необходимо посчитать время между вспышками и громом. Зафиксированное время умножается на скорость звука. Например, между разрядом электричества и громовым раскатом прошло 5 секунд. Значит расстояние до молнии составляет около 1.8 километров.
В разговорной речи распространено название «холостая гроза», подразумевающий грохот грома без видимых вспышек электричества. На самом деле не существует грома без молнии. Зритель может не видеть вспышек, которые происходят далеко, раньше или закрыты от взора зданиями, горами.
Подробно о системе «Сирена-ревун»
В основном в таких системах устанавливают инфракрасные датчики движения и звуковое сигнальное оповещение различной степени громкости. Главное предназначение сирены — это отпугивание посторонних людей звуковым сигналом. Наиболее распространёнными и простыми в установке являются «ревуны», которые представляют собой звуковые сигналы автономного действия.
Система имеет встроенный датчик движения и включает сирену, когда мимо проходит человек
Если к такой системе подключить модуль GSM, то при обнаружении проникновения на охраняемую территорию устройство не только включит сирену, но и отправит соответствующее сообщение на телефон. Сирена может быть просто звуковой или светозвуковой
Во втором случае не только раздастся громкий сигнал, но и включится мощный прожектор, привлекающий внимание окружающих людей
Таблица: преимущества и недостатки автономной сирены
Бытовые сирены состоят из следующих элементов:
- Приёмно-контрольного устройства.
- Детекторов, реагирующих на нештатные ситуации.
- Автономного источника питания.
- Сигнального прибора.
Сирена-ревун способна реагировать на:
- Движение на территории участка.
- Открывание или закрывание дверей.
- Битье стёкол.
- Попытку взлома.
- Сильное задымление и т. д.
Для небольших помещений можно использовать один прибор, который оснащён ИК-датчиком движения и сиреной, установленными в одном защитном корпусе. Звуковое устройство предназначено для монтажа как в закрытом помещении, так и на улице.
Это интересно: Особенности монтажа системы видеонаблюдения в частном доме — рассказываем в общих чертах
Меры безопасности во время грозы
При грозе в зависимости от ситуации следует принять соответствующие меры безопасности:
Если человек находится дома, то не следует выходить наружу до полного прекращения грозы. Окна должны быть крепко закрыты. Во время грозы не рекомендуется топить печь. Выходящий дым провоцирует разряд. Причина – высокая электропроводимость. Аналогичное свойство имеют телевизионные антенны и электропроводка. Телевизор и компьютер стоит отключить. Телефоном нельзя пользоваться рядом с окном. Старые деревья растущие возле дома могут стать мишенью для молнии, поэтому стоит отойти от стен расположенных рядом.
Правила поведения при грозе на улице стоит соблюдать особенно тщательно. Первым делом нужно спрятаться в ближайшем здании. Чем больше здание, тем лучше. Прятаться в небольших строениях, вроде сараев, и под деревьями – опасно. При отсутствии подходящего укрытия нужно лечь на землю. Рядом с землей не должно быть водоемов. Нельзя касаться металлических предметов. Не делать резких движений – бег притягивает молнию.
Находясь в лесу, нужно перейти в область с низкой растительностью. Высокие деревья притягивают молнии, от них следует держаться подальше
Стоит обратить внимание на внешний вид деревьев поблизости. Следы удара на коре указывают на повышенную электропроводность почвы
Эту область следует покинуть незамедлительно.
Не стоит передвигаться на транспорте в грозу. Чтобы избежать удара молнии, автомобиль нужно остановить, плотно закрыть окна, опустить антенну. Двухколесный транспорт необходимо покинуть и держаться на расстоянии более 20 метров от него до окончания грозы.
При поражении молнией необходимо:
- Оценить состояние пострадавшего.
- Сделать искусственное дыхание, непрямой массаж сердца.
- Голову бессознательного пострадавшего повернуть на бок.
- При прохладной погоде согреть пострадавшего.
- Обработать ожоги.
- Немедленно вызвать скорую помощь.
Шаг 2: Настройка макета

Итак, у вас есть все детали, и мы можем приступить к сборке нашей лампы. Начнем с наполнения нашей платы имеющимися у нас 12 светодиодами. Разместите источники света так, чтобы с обеих сторон макета была линия из 6 ламп. Убедитесь, что + нога светодиода (длинная) находится впереди. Обязательно подумайте о том, какие цвета вы хотите использовать для разных уровней звука при размещении светодиодов. После размещения всех светодиодных фонарей в ряд пора приступать к прокладке проводов. Поместите провод на одну точку выше + ноги и сделайте это для каждого светодиода. Я бы рекомендовал использовать разные цвета проводов для разных цветов. Затем поместите резистор в место под — ножкой каждого светодиода. Убедитесь, что другая сторона ножки резисторов подключена к — стороне макета. Поместите еще 2 провода на каждый конец — стороны макета. Это заземление светодиодов и звукового датчика, которые мы вскоре установим. Когда вы закончите, ваша макетная плата должна выглядеть примерно так, как на картинке.
* Теперь рисунок может показаться немного странным при первом взгляде на него, но это потому, что я решил разделить стороны, чтобы сделать рисунок менее беспорядочным, и на макетной плате нет источников света. Конечно, вы будете использовать только одну плату для обеих сторон, и вам нужно будет добавить светодиодные фонари.
Как работает акустическое реле для включения света
Алгоритм работы:
- Звук улавливает микрофон.
- Сигнал приходит на контроллер платы, распознающий его.
- Память содержит эталонные цифровые оболочки разных шумов, происходит сравнивание поступившего сигнала с ними.
- Из контроллера на реле поступает одна из команд соответствующих пришедшему на нее варианту звука.
- Реле смыкается, лампочка включается, одновременно активируется таймер задержки.

Особенности работы, опции
Описываемые изделия относятся к акустическим устройствам, в основе которых обнаружение, распознавание чувствительными элементами (микрофоном с мембраной и прочим) звуковых волн разного диапазона. Такой сигнал поступает на контроллер, в памяти которого внесены эталоны, алгоритм действий (вкл./выкл., понижение/повышение интенсивности света и так далее). А далее, последний элемент сравнивает поступивший сигнал с записанным, выбирает команду, посылает ее на исполнительные узлы — реле, таймер.
Принцип работы электронных элементов: фиксация и узнавание диапазонов отклонений от звуковых волн, отличающихся от параметров тишины. Контрольными факторами выступает скорость сигнала (улавливается путем определения частоты и фазности) и его амплитуда.

Когда акустические датчики только появились на рынке, то было много некачественных приборов с низкой чувствительностью, ложными срабатываниями. Но на современном рынке описанных недостатков нет даже у самых простых изделий из-за развития и массового распространения технологий, что дает возможность удешевить производство, сохраняя качество.
Инициирующие звуки для простых шумовых датчиков любые, так как значение имеет лишь их громкость: открытие дверей, голоса, шаги, покашливание, хлопок. Поэтому они больше подвержены ложным активациям от фоновых шумов. Более продвинутые модели могут различать речь, отдельные команды и реагировать на них по-разному, имеют возможность расширенного программирования. Интересное обстоятельство: не только самодельные модели акустических реле программируются через Arduino, подобными программными модулями, часто на заводах при сборке используют аналогичные инструменты.

Включение ламп дневного света
Хотя люминесцентную лампу нельзя просто воткнуть в розетку, запустить ее совсем несложно и под силу каждому, кто знаком с электрикой. Для этого достаточно обзавестись соответствующим пускорегулирующим устройством того или иного типа и собрать несложную схему.
Использование электромагнитного дросселя и стартера
Это, пожалуй, самый простой и бюджетный вариант. Для создания люминесцентного светильника понадобится лампа дневного света, электромагнитный балласт (дроссель), мощность которого соответствует мощности лампы, и стартер с рабочим напряжением 220 В (указано на корпусе). Схема подключения дросселя для люминесцентных ламп будет выглядеть так:
Схема подключения люминесцентной лампы с дросселем.
Работает схема следующим образом. При подключении светильника к сети лампа не горит – напряжения на ее электродах недостаточно для зажигания. Но одновременно это же напряжение поступает через спирали лампы на стартер, представляющий собой газоразрядную лампу со встроенной биметаллической пластиной.
Нагревшаяся пластина замыкает стартер накоротко, и возросший ток разогревает спирали лампы дневного света. Через некоторое время биметаллическая пластина остывает и разрывает цепь подогрева. За счет обратной самоиндукции дросселя на уже разогретых катодах ЛДС происходит бросок напряжения, поджигающий лампу. Благодаря возникшему тлеющему разряду напряжения на стартере уже не хватает для его срабатывания, и в дальнейшей работе он не участвует. Дроссель же ограничивает ток через колбу ЛДС, обеспечивая ей номинальный рабочий ток.
При необходимости один дроссель может питать и две лампочки, но здесь необходимо выполнить три условия:
- Мощность лампочек должна быть одинаковой.
- Мощность дросселя должна равняться суммарной мощности лампочек.
- Напряжение срабатывания стартеров (оно указано на корпусе устройства) должно быть 127 В.
Схема люминесцентного светильника с двумя лампами
Обратите внимание: соединение ламп должно быть последовательным и ни в коем случае не параллельным
Работа люминесцентного светильника с ЭПРА
Если вы будете использовать в своем светильнике электронный балласт, то стартер не понадобится (он входит в ЭмПРА, хотя и выполнен отдельным узлом). Дело в том, что для пуска осветителя электронный балласт использует не подогрев спирали, а высокое напряжение (до киловольта), обеспечивающее разряд между электродами. Единственное условие, которое нужно соблюдать – мощность балласта должна равняться номинальной мощности осветителя. Схема же такого светильника будет совсем простая:
Включение электронного балласта для люминесцентных ламп (схема 36w)
Поскольку обычные ЭПРА не могут работать в двухламповых светильниках, выпускаются двухканальные приборы. По сути, это два обычных ЭПР в одном корпусе.
Схема светильника 2×36 с электронным балластом.
Приведенная схема не является единственной и зависит как от типа пускорегулирующего устройства, так и от производителя. Обычно она наносится прямо на корпус прибора:
Схема подключения и мощность осветителей(2х36) нередко наносится на корпус балласта.
Кратко об истории создания произведения.
«И грянул гром» американского писателя Рэя Брэдбери по праву входит в золотой фонд научной фантастики. Значение этого произведения невозможно переоценить, не случайно оно занимает самые высокие места среди сочинений тех фантастов, чьи книги регулярно переиздаются во всем мире. Любопытно, что «И грянул гром» во многих странах внесен в учебную школьную программу. В 2005 году рассказ был экранизирован, но получил в основном не очень благожелательные оценки.
Рассказ был опубликован в июне 1952 года в журнале Collier’s. Он настолько полюбился читателям, что с тех пор неизменно включался в различные сборники научно-фантастической литературы и собрание сочинений автора. В 1963 году впервые был опубликован в СССР в переводе Жданова.
Чем опасна гроза
Прямое попадание разряда ежегодно убивает более 20 тысяч человек, 240 тысяч получают травмы.
Гроза часто становится виновной в авиационных катастрофах. Одна из крупнейших аварий из-за молнии произошла в 1963 в США. Пассажирский авиалайнер «Боинг 707» направлялся из Пуэрто-Рико в Филадельфию. Во время полета разыгралась гроза, в ходе которой разряд попал в топливный бак самолета. Последовало возгорание топлива и взрыв. Погибли все находившиеся на борту – 81 человек.
Схожая катастрофа произошла в СССР в 1958. Ил-14 направлялся из Фрунзе в Москву. Началась гроза, затруднившая пилотам ориентацию. Последовавший удар молнии полностью вывел из строя электронику, самолет потерпел крушение. Погибло 24 человека.
К поражающему фактору грозы относится:
- Прямое попадание молнии. Грозит смертельными травмами человеку, разрушению строений.
- Удар в инженерные коммуникации. Из последствий: пожары, повреждение кабелей.
- Замыкание электросети с низким напряжением. Грозит сбоем работы электронного оборудования.
Возгорание дома во время грозы
Интересные факты
Если в творческом режиме взлететь выше облаков, то дождь и снегопад будут происходить над ними. Объяснение Маркуса Перссона заключаются в том, что серое небо над облаками во время шторма — это ещё один слой облаков, который является источником атмосферных осадков. Дождь и снегопад считаются аналогичными атмосферными осадками в Minecraft. В реальности снегопад является формой атмосферных осадков, состоящих из мелких кристаллов льда. Данный факт подтверждается отсутствием команды консоли .
Частицы дождя и снегопада попадают на один блок в пустоту (высота −1). Это можно наблюдать, если воспользоваться творческим режимом, летая в пустоте
Обратите внимание, что частицы не испускаются из-за дождя, поскольку отсутствует блок ниже него. Молния не основана на текстурах, её графический эффект генерируется в коде игры, что позволяет генерировать динамичные и реалистичные молнии
В Bedrock Edition небо темнеет во время дождя, однако Солнце ещё видно. Частицы дождя падают примерно с аналогичной скоростью, с которой можно спуститься во время полёта. Это означает, что падение других объектов совершается быстрее, чем частицы дождя. Частицы брызг капель дождя можно наблюдать на высоте 255, если разместить блок, даже в биомах, где дождь не проходит в связи с климатическими условиями. В Bedrock Edition, если игрок покинет Верхний мир во время грозы и вернётся, то будет проходить дождь. В Bedrock Edition количество молний к игроку больше, чем в Java Edition и устаревших консольных изданий, из-за различия в дальности видимости. Если несколько молний ударят одного жителя одновременно, то количество порождённых ведьм будет равно количеству молний, что делает возможным получить несколько ведьм с одного жителя, однако данные события происходят крайне редко. Это также работает с превращением свиньи в зомби-свиночеловека, но не с превращением крипера в заряжённого крипера, поскольку заряжённый крипер — это другое состояние того же моба, а не другой моб. Сквозь молнию нельзя увидеть мобов, воду, стекло и так далее. Гром можно услышать даже находясь в шахте. Если во время дождя взлететь за пределы высоты, с помощью такой команды , то можно увидеть слишком длинные капли, также они меняют цвет на серый, если игрок начал ходить по воздуху. Иногда, поднявшись на эту высоту могут появиться искаженные частицы, похожие на искажённые частицы снега. Они меняют цвет на голубой только при ходьбе игрока по воздуху.
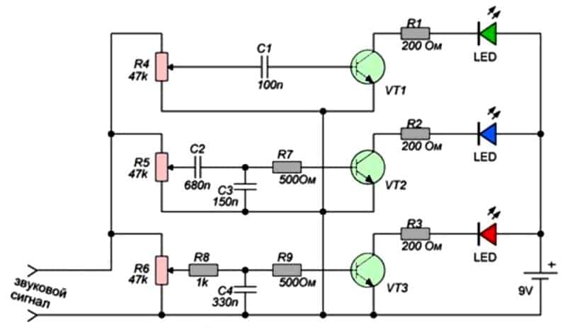
Самая простая цветомузыка на транзисторах
![]()
Это схема именно цветомузыки, так как устройство обеспечивает связь частоты звука с цветом светового излучателя. Три канала различаются RC фильтрами, установленными перед транзисторами. В результате нижний канал цветомузыки, к которому подключен красный светодиод, реагирует на звуковые сигналы частотой ниже 300 Гц, средний, с синим светодиодом, работает в диапазоне 300-6000 Гц, а верхний, к которому подключен зеленый светодиод, работает от сигналов выше 6000 Гц. Звуковой сигнал, как и в прошлом варианте, подается с выхода для наушников, колонок или динамиков авто.
Деление на частотные диапазоны в ЦМУ условное и может быть выбрано другим. Более того, границы каналов по частоте получаются нечеткие из-за низкой избирательности фильтров, а еще они заметно сдвигаются из-за разброса параметров радиоэлементов. При этом три переменных резистора на входе схемы позволяют отрегулировать ее так, чтобы светодиоды мерцали примерно с одинаковой интенсивностью.

Маркировку керамических конденсаторов смотрите на фото. Транзисторы все те же КТ315 или КТ3102. Подойдут вообще почти любые биполярные структуры р-n-р. Можно использовать элементы проводимости n-р-n, если сменить полярность подключения питания и светодиодов.![]()
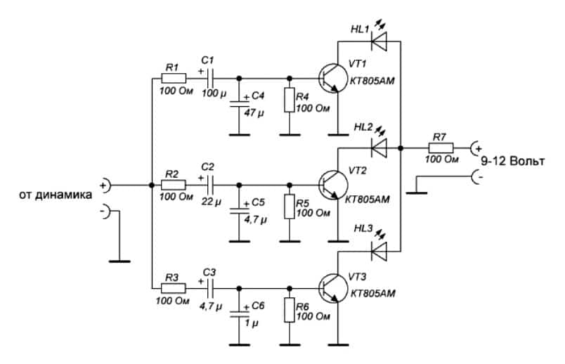
Если установить мощные транзисторы, например, КТ805, то к выходу устройства можно подключить много светодиодов или светодиодную ленту. Еще лучше использовать составные транзисторы КТ829 с большим коэффициентом усиления, с которыми чувствительность устройства заметно вырастет.
Количество светодиодов, которые можно подключить параллельно, определяется их рабочим током и максимальным током коллектора транзистора. Например, максимальный ток коллектора транзисторов КТ315 с индексом Ж, И составляет 50 мА, значит, допускается в нагрузке один светодиод с рабочим током 30 мА. Эти же транзисторы с другими индексами допускают нагрузку до 100 мА, значит, можно подключить параллельно пару аналогичных светодиодов.
Мощные транзисторы могут использоваться с радиаторами, так что для них нужно принимать максимальный ток коллектора в том режиме, в котором Вы собираетесь их использовать. Какой ток потребляет конкретная светодиодная лента, нужно читать на ее упаковке.
Светодиоды имеют разброс параметров, так что, если их соединить параллельно без отдельных резисторов, свечение будет разным. Токоограничивающие резисторы легко рассчитать, пользуясь законом Ома. Для этого надо знать рабочее напряжение и ток используемых светодиодов. Если считать не хочется, можно сначала подключить сопротивление 200 Ом в любой из рассматриваемых схем. Если светодиод горит плохо, сопротивление надо уменьшать до того, пока ток через светодиод не достигнет нужного значения (от 10 до 30 мА в зависимости от марки).
Фильтры в этой схеме несколько другие, но сути это не меняет. Как и в прошлом случае, на входе можно предусмотреть подстроечные или переменные резисторы для выравнивания чувствительности каналов. В следующем видео демонстрируется сборка представленного выше устройства.

Маркировку электролитических конденсаторов смотрите на фото. Для монтажа простой схемы в домашних условиях нет смысла травить печатную плату. Удобно использовать навесной монтаж на макетной плате. В простейшем случае радиоэлементы самодельной приставки можно закрепить горячим клеем на пластике выводами вверх. После застывания клея радиодетали надежно зафиксированы, и их выводы нетрудно соединить пайкой с помощью провода.

Звуковой сигнал в рассмотренных схемах подается с выхода для наушников или колонок. Для того, чтобы повысить чувствительность устройства и обеспечить его работу от сигнала с линейного выхода любого гаджета, необходим предварительный усилитель. Представленная схема подключается к входу всех рассмотренных выше схем. Переменный резистор R1 обеспечивает согласование уровня сигнала, чтобы светодиоды работали оптимально.

Можно вовсе избежать электрического соединения, если снабдить самодельную цветомузыку микрофоном с подключением по представленной схеме. Переменный резистор R4 обеспечивает согласование уровня. Подойдет почти любой электретный микрофон. Резистор R1 обеспечивает питание и нагрузку микрофона. Электретный микрофон – полярное устройство, так что его минус нужно соединять с минусом питания, а плюс подключить к точке R1, С1.










![Синхронизация света и звука [dmx-512.ru]](http://navikur.ru/wp-content/uploads/c/5/5/c55eeea702151de24d41b1824285fc88.jpeg)
















